Skip to content
Visit
About Us
Leadership
Beliefs
Values
Distinctives
History
Resources
Listen to a Sermon
Watch on YouTube
The Gospel
Partnerships
Contact Us
Search for...
Navigation Menu
Navigation Menu
Visit
About Us
Leadership
Beliefs
Values
Distinctives
History
Resources
Listen to a Sermon
Watch on YouTube
The Gospel
Partnerships
Contact Us
Joy in Suffering
All Sermons
Joy in Suffering
February 4, 2024
Book:
1 Peter
Warrick Jubber
Audio
Download
Notes
Download
Listen to Sermon
https://sbc-sermon-manager.nyc3.digitaloceanspaces.com/sermons-sbc/Joy-in-Suffering.mp3
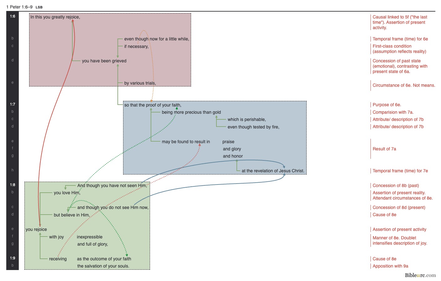
1 Peter 1:6–9